類器官是一種能夠復現特定器官獨特結構與固有功能的三維(3D)細胞培養模型。然而,現有類器官技術存在關鍵缺陷——缺乏復雜血管網絡,導致氧氣及必需營養物質的輸送受限。結合其固有的尺寸限制與代謝物累積問題,類器官難以模擬真實器官的天然復雜性,從而限制其實際應用價值。
為突破這一技術瓶頸,來自南昌大學第一附屬醫院、復旦大學、摩方精密、昆明醫科大學等聯合研究團隊成功開發出可培養厘米級腫瘤或器官源類器官的新型培養平臺。該平臺通過摩方精密面投影微立體光刻(PμSL)技術3D打印定制化類器官芯片,其內部集成微米級仿生微血管網絡,并引入灌注裝置以模擬血流動力學特征,在實現營養液持續供給與全浸沒培養的同時,有效克服了類器官因營養獲取不足導致的尺寸受限難題。這一技術不僅使體外構建大尺度腫瘤及正常組織模型成為可能,還為藥效毒理評估與類器官標準化生產提供了創新解決方案。相關成果以“Vascularized organoid-on-a-chip for centimeter-scale organoid cultivation”發表于著名期刊《Bio-Design and Manufacturing》上。
01 基于微納3D打印的微血管類器官芯片
為模擬生理相關性更強的毛細血管網絡,類器官芯片采用中空管狀結構設計,單管道內徑80μm、壁厚20μm,相鄰通道間距400μm。每根通道周向均勻分布四組寬度<10μm的狹縫,沿管道軸向以300μm為間隔周期性排布。裝置入口與出口直徑均為0.75mm,整體由摩方精密microArch? S230 (精度:2μm)超高精度3D打印系統搭配摩方BIO樹脂材料一體化成型制備而成。
該裝置通過中空管狀"人工血管"(圖1a)模擬血管結構主體,其管壁設計7-10μm孔徑微孔以實現生理級營養擴散(圖1b-c)。為精準模擬交叉血管網絡拓撲,裝置內集成5層仿生結構單元——每層包含14條平行"人工血管"及7條橫向支撐梁(圖1a-b)。生物相容性驗證表明:BIO樹脂浸提液共培養體系對類器官擴增無不良影響,且在濃度梯度測試中,人源肺癌(腫瘤組織)、氣道與腎臟(正常組織)來源類器官的活性均未出現顯著性抑制。

圖1. 利用摩方微納3D打印技術制造帶有血管的類器官芯片。
02 肺癌類器官芯片模型的建立
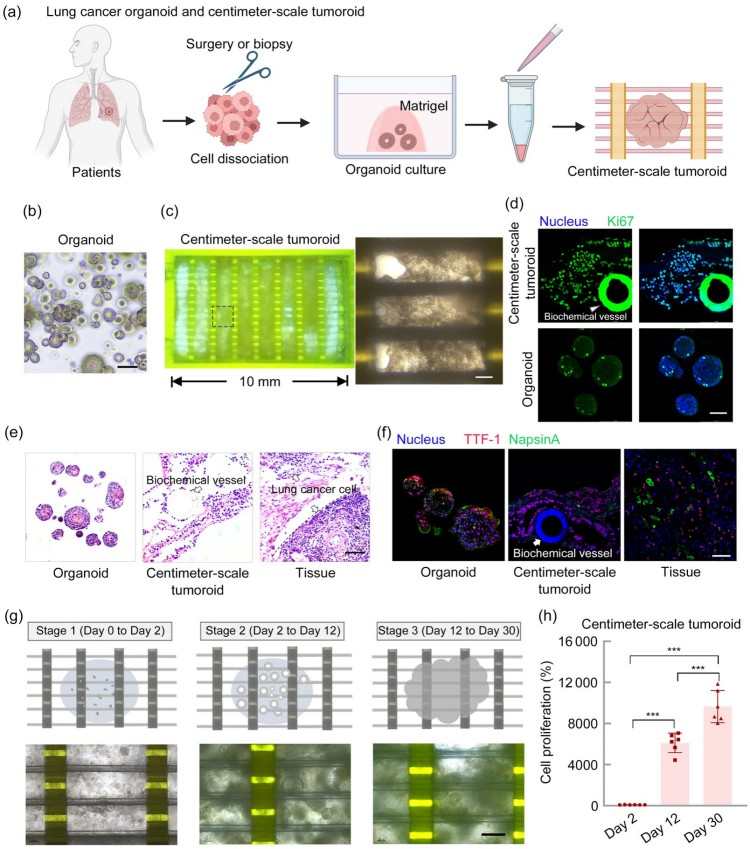
首先,研究團隊構建了肺癌類器官(圖2a),其傳統培養7天后直徑停滯于約200μm(圖2b)。將經消化的肺癌類器官懸浮于基質膠后接種至毛細血管芯片,成功實現類器官片段移植,并持續培養超過30天(圖2c)。基于該模型對腫瘤類器官長周期、大尺度培養的顯著支持能力及其獨特生長表型,將其命名為"厘米級腫瘤類器官"(圖2a,c)。Ki67免疫組化證實肺癌厘米級類器官的增殖活性顯著高于傳統類器官(圖2d)。
免疫染色驗證厘米級類器官完整保留源腫瘤的病理學形態與分子特征(圖2e),甲狀腺轉錄因子1(TTF-1)及NapsinA抗體共染進一步確認其肺腺癌來源屬性(圖2f)。上述結果表明,在需要大尺寸組織的肺癌模型構建中,厘米級類器官可作為傳統類器官的重要補充體系,且突破常規尺寸限制實現了持續性生長(圖2g)。在傳統培養中,上皮源性肺癌類器官形成囊狀結構,但因營養擴散限制導致核心區域細胞凋亡。而芯片培養體系呈現三階段生長特征:早期形成球狀克隆并逐步擴增;中期持續生長且無結構崩解;培養12天后類器官間建立緊密連接,形成與含血管網絡的體內腫瘤高度相似的整合結構(圖2g-h)。

圖2.肺癌類器官的建立。
03 肺癌類器官對順鉑的敏感性顯著增強
順鉑作為不可切除性非小細胞肺癌(NSCLC)的標準化療藥物,亦廣泛用于小細胞肺癌的治療。為評估厘米級腫瘤類器官對抗癌藥物的反應特性,本研究首先檢測傳統類器官對順鉑的敏感性,測得肺癌類器官半抑制濃度(IC50)為29.88μmol/L(圖3a)。隨后采用10μmol/L順鉑處理厘米級模型,藥物干預5天后即出現大規模腫瘤細胞死亡(圖3d-e);持續暴露10天后癌細胞被完全清除(圖3b-c)。免疫熒光成像揭示,同等劑量順鉑在厘米級類器官中誘導的凋亡信號強度顯著高于傳統模型(圖3f-g),證實厘米級體系對順鉑的響應靈敏度更高。

圖3. 摩方微納3D打印厘米級類腫瘤芯片。
04 子宮內膜癌類器官構建及藥敏檢測
為實現子宮內膜微生理系統的高度模擬,本研究充分利用微流控技術在透光性能及氣體滲透性方面的優勢,構建了一種整合血管網絡的子宮內膜癌體外模型(圖4a)。團隊通過類器官芯片模擬子宮內膜血管網絡,有效支持球狀體類器官的營養供給。培養超過15天后,源自患者的子宮內膜癌細胞成功組建出具備緊密連接的組織學結構,其形態特征高度再現了體內腫瘤的實際情況(圖4b-c);相較之下,無灌注的對照組類器官則生長停滯并最終解體。病理染色證實了模型保留源腫瘤的關鍵病理特征,同時通過孕酮受體(PR)、雌激素受體(ER)和細胞角蛋白7(CK7)的免疫熒光染色結果,進一步明確了模型的子宮內膜癌特性(圖4d-e)。
在藥物反應評估方面,相較于傳統類器官模型,本研究的厘米級類器官在相同卡鉑濃度下表現出顯著增強的藥物敏感性(圖4g-j)。該平臺還可實現長期藥效監測:如圖4k所示,隨卡鉑濃度升高,厘米級類器官細胞快速死亡。這表明子宮內膜癌厘米級類器官芯片不僅突破腫瘤生長尺寸限制,更精準模擬腫瘤微環境,還為藥物療效評估提供了更可靠的模型基礎。

圖4. 對子宮內膜癌類器官進行為期一周的藥物敏感性測試。
05 腎臟類器官培養與腎毒性檢測
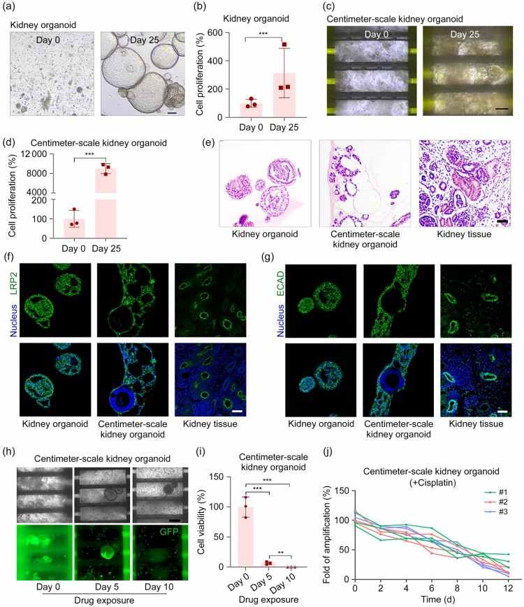
本研究進一步將毛細血管芯片技術應用于腎臟類器官培養領域(圖5a-d)。H&E染色結果表明,厘米級腎臟模型保留了原始腎臟的組織學結構特征(圖5e);通過免疫熒光檢測,該模型明確表達了遠端腎小管標志物LRP2以及腎臟遠端小管標志物E-鈣黏蛋白(ECAD)(圖5f-g)。
為動態評估順鉑的腎毒性效應,研究采用綠色熒光蛋白(GFP)標記厘米級腎臟類器官以監測細胞增殖狀態(圖5h)。經30天培養的模型中施加順鉑處理后,第4天即觀察到細胞死亡現象,類器官結構瓦解并形成囊泡樣改變,精準模擬了順鉑暴露下近端腎小管典型的擴張病理特征(圖5h-i);藥物暴露超過10天后,細胞死亡率>50%(圖5j)。上述發現證實,毛細血管芯片技術可成功構建具備天然腎臟組織特性的厘米級類器官芯片,并能精確復現順鉑誘導的腎毒性反應機制。

圖5. 腎臟類器官培養及腎毒性檢測。
06 微血管提升類器官基因遞送效率
盡管類器官展現出高度仿生的生物學特性,其培養基質形成的細胞外物理屏障卻阻礙了病毒顆粒的直接侵染,導致重組腺相關病毒載體(rAAV)在基因療法中的應用受限。為模擬體內血管化腫瘤對病毒感染的敏感性,本研究通過微流控系統遞送rAAV-GFP并評估感染效率(圖6a-b)。通過向厘米級類器官緩慢注入新鮮病毒懸液實現深度滲透并與細胞充分作用,經48小時持續感染后,基于GFP陽性細胞比率評估轉染效率。結果顯示,厘米級類器官的GFP陽性細胞數量及熒光強度比率均顯著高于傳統類器官(圖6c-d),表明血管化裝置顯著增強病毒侵染能力(圖6e),且轉染后類器官仍保持良好增殖活性。該厘米級類器官體系為開發基于rAAV的新型基因治療策略提供了創新平臺,有望加速基因療法臨床轉化并提升治療效益。

圖6. 腺相關病毒通過微血管網絡遞送至厘米級類腫瘤模型中。
總結:本研究展示了利用摩方微納3D打印技術(microArch? S230,精度:2μm)制造用于器官芯片應用的生物芯片。該技術能夠最大限度地模擬微血管網絡結構,更真實地模擬血液循環過程以及關鍵營養物質、氧氣輸送和代謝廢物清除過程。應用微流控灌注技術構建的器官芯片,成功實現了腫瘤與腎臟類器官的長期體外培養周期突破30天,同時將組織尺寸擴展至厘米級。這一突破性進展克服了傳統培養方法中類器官尺寸受限的瓶頸,為藥物毒性測試及藥效評估建立了高仿生性研究平臺。
