銀屑病是一種慢性、非傳染性的皮膚病,表現為紅色斑塊覆蓋銀色鱗屑,常伴有瘙癢或疼痛等顯著不適。銀屑病患者的皮膚病變區域表現出異常升高的活性氧(ROS)水平,這些高水平的ROS會引發氧化應激和DNA損傷,進而加劇皮膚炎癥、角質形成細胞異常增殖和分化。然而,生理水平的ROS在細胞信號傳導、細胞生長調控、分化和免疫反應中起著至關重要的作用。因此,精確調控銀屑病病變區域的ROS水平對于防止組織進一步惡化和緩解癥狀具有重要意義。
銀屑病的免疫反應主要由IL-17A驅動,IL-17A主要由Th17細胞分泌,通過作用于內皮細胞和免疫細胞等多樣細胞靶點,觸發一系列細胞內事件,最終導致炎癥基因的上調、角質形成細胞的過度增殖以及更多炎癥細胞向真皮層的聚集。因此,同時抑制IL-17A和清除ROS有望進一步增強銀屑病治療的整體效果。
為了解決這一問題,中國醫學科學院生物醫學工程研究所朱敦皖、張琳華、李方周研究員開發了一種基于補償效應的ROS控制策略。DNA納米結構在生理環境中比線性核酸分子更穩定,因此制備了DNA納米結構,并將其整合到微針(MN)中。這些納米結構不僅能夠調節ROS水平,還能促進IL-17A siRNA向銀屑病病變部位的遞送。研究結果表明,這種經皮給藥系統能夠有效管理銀屑病微環境中的ROS水平,抑制細胞焦亡和異常免疫激活。此外,調節ROS水平還能增強IL-17A siRNA的治療效果,為銀屑病的原位治療提供了新的選擇。相關研究以“Compensatory effect-based oxidative stress management microneedle for psoriasis treatment”為題發表在學術期刊《Bioactive Materials》上。

圖1. 核酸微針用于銀屑病治療的示意圖
首先通過設計四條互補的DNA單鏈及其堿基配對相互作用,成功構建了DNA納米結構,并通過結合siRNA的粘性末端實現了siRNA的負載。實驗證明,這種納米結構比線性DNA具有更有效的ROS中和能力。通過聚丙烯酰胺凝膠電泳(PAGE)和原子力顯微鏡(AFM)驗證了DNA納米結構的成功構建和siRNA的負載。
為了增強藥物在皮膚中的滲透深度和保留時間,研究者將合成的FNA-siRNA負載到由透明質酸(HA)制成的微針中。首先通過摩方精密面投影微立體光刻(PμSL)3D打印技術(nanoArch? S140,精度:10 μm)制備了微針模具,并通過離心和干燥獲得了微針貼片。實驗表明,微針貼片能夠有效穿透皮膚角質層,并在高ROS環境中保持穩定性。

圖2. 核酸藥物與微針的制備及其表征
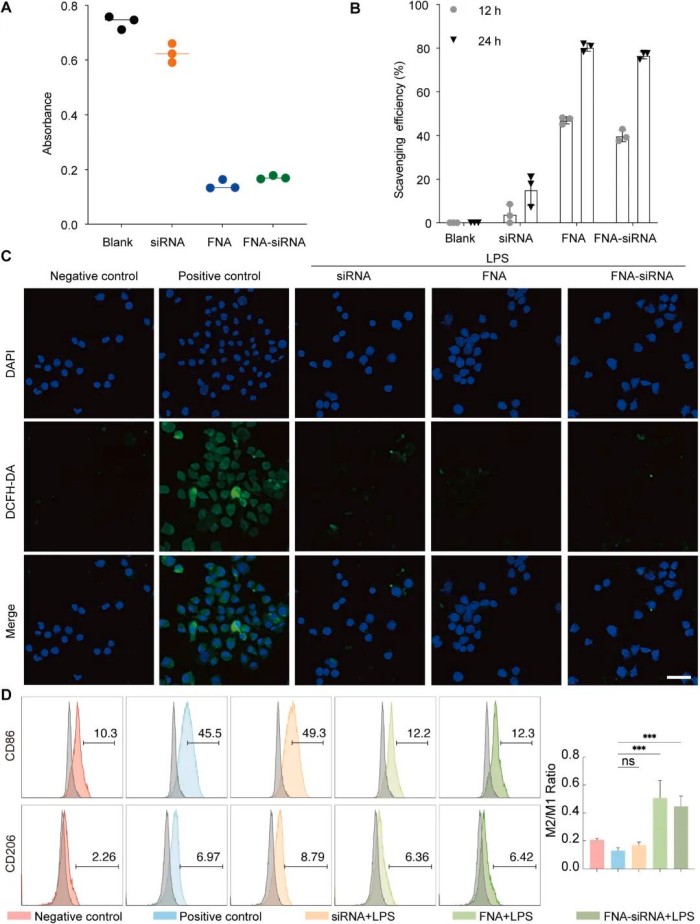
DNA納米結構在體外表現出顯著的ROS中和能力,能夠有效清除過量的ROS。此外,含有DNA納米結構的組顯示出更高的M2/M1巨噬細胞比例,證實了其抗炎特性(圖3)。

圖3. 核酸藥物調控細胞內ROS的能力
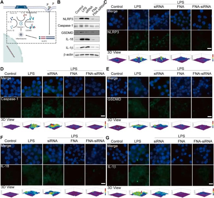
細胞焦亡是一種與炎癥反應密切相關的程序性細胞死亡機制,在銀屑病的發病機制中起著關鍵作用。實驗表明,DNA納米結構能夠通過中和過量ROS和中斷NLRP3/Caspase-1/GSDMD信號通路,有效抑制細胞焦亡。

圖4. 核酸藥物對焦亡途徑相關蛋白的抑制作用
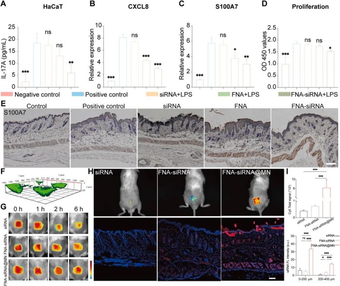
IL-17A主要由Th17細胞產生,通過與角質形成細胞上的IL-17A受體結合,誘導抗菌肽和促炎細胞因子的產生,促進角質形成細胞的增殖并吸引更多炎癥細胞到皮膚表面。實驗表明,負載siRNA的DNA納米結構能夠有效降低IL-17A的表達,并減少角質形成細胞分泌的炎癥因子,從而抑制細胞增殖。

圖5. 核酸藥物對IL-17A通路的抑制作用及藥物微針遞送效果示意圖
在銀屑病小鼠模型中,研究者評估了FNA-siRNA負載微針的治療效果。實驗結果表明,FNA-siRNA@MN能夠顯著緩解銀屑病癥狀,減少表皮增厚,并通過調節脾臟中的免疫細胞平衡,顯示出其免疫調節特性。

圖6. 核酸微針對銀屑病動物模型的治療效果
總結:本研究通過利用FNA-siRNA@MN的ROS中和和免疫調節特性,提出了一種有前景的銀屑病治療策略。這種創新的微針貼片不僅能夠有效管理銀屑病微環境中的ROS水平,還能通過調節免疫細胞平衡,顯著緩解銀屑病癥狀。這一研究為銀屑病的治療提供了新的思路和方法,具有重要的臨床應用前景。
原文鏈接:https://doi.org/10.1016/j.bioactmat.2024.12.015